金万维“帮我吧”品牌升级:开启一体化智能服务管理新纪元
[ 2025/09/28 17:23:10 ] 来源:帮我吧
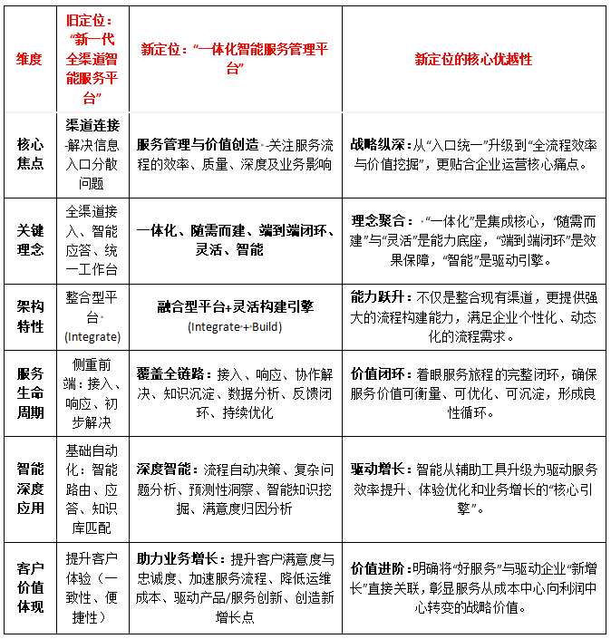
近日,金万维正式宣布旗下核心产品“帮我吧”完成品牌战略升级,全新定位为“一体化智能服务管理平台”,并发布全新品牌主张——“随需而建,好服务就是新增长”。此次升级不仅是品牌Slogan的焕新,更是对产品能力、服务理念与战略方向的全面进化,标志着“帮我吧”从“新一代全渠道智能服务平台”迈向更深层次的企业服务价值创造者。
回顾基石:从“全渠道”到连接一切
我们上一个定位——“帮我吧:新一代全渠道智能服务平台”,准确地抓住了企业客服向多渠道融合转型的关键节点。它强调了“连接”的重要性:无论客户来自Web、App、电话、社交媒体还是邮件,其声音都能被“帮我吧”平台统一接入,并快速地响应和处理。这奠定了为客户提供“无界体验”的技术基础,解决了信息孤岛和响应碎片化的痛点,是我们发展历程中重要且坚实的基石。
洞察进化:连接之后,价值何在?
然而,当我们深入客户服务运营的核心,一个更本质的课题逐渐清晰:仅仅让客户的声音“被听见”和“有应答”,远非服务价值的终点。在高度连接之后,企业亟需:
1、将碎片化交互沉淀为业务洞察: 如何将来自各渠道的海量请求、工单、会话有效整合、分析,转化为优化服务、产品和运营的决策依据。
2、实现服务流程的端到端闭环管理: 如何确保每一个客户请求,从前端响应、中端处理(跨部门协作)、到后端解决、知识沉淀、直至满意度反馈和效果评估,形成高效可追踪的闭环。
3、构建随需而建灵活适应业务变化的能力: 如何让服务流程不再是僵化的设定,而是能像乐高积木一样,随业务需求快速搭建、调整及优化。
4、深度释放智能(AI)潜能驱动业务增长: 如何让智能(AI)不仅处理简单重复问题,更能深度融入复杂流程决策、预测分析,成为服务效能提升和业务增长的驱动力。
新slogan就是重塑服务,智创未来的价值内核
帮我吧:一体化智能服务管理平台,随需而建,好服务就是新增长,正是对上述核心需求的战略回应与能力承诺。这一定位将我们的价值重心从“多渠道连接”拓展并深化到“服务管理”与“价值创造”。其中蕴藏的关键理念如下:

新的品牌Slogan可高度凝练为“1+4+1”战略结构,清晰呈现“帮我吧”的核心定位、差异化优势与价值主张,具体诠释如下:
“1”个核心定位:聚焦于 “服务”领域
在当下的商业环境中,服务已成为企业核心竞争力的重要组成部分,“帮我吧” 将始终聚焦在“服务”领域的数字化产品和服务,共同推动企业服务数字化转型升级。
“4”大核心优势:一体化、随需而建、智能、管理
关于一体化
1、功能一体化:平台集成了呼叫中心、在线客服、工单系统、现场服务、远程协助、BI报表、智能数字员工(文本机器人、语音机器人)、坐席辅助、数据洞察等全功能模块,实现“一套系统,全面覆盖”。
2、场景一体化:无论是客户联络中心、IT运维(ITSM)、报修服务,还是软件行业的客户支持(ITR)等复杂服务场景,“帮我吧”均能提供标准化与定制化结合的解决方案。
3、角色一体化:平台不仅服务于客服人员,更延伸至用户、工程师、销售、采购、仓储、财务等多个角色,打破部门壁垒,实现跨角色协同。
4、流程一体化:通过深度整合服务流程与业务系统,构建从客户触达到问题解决、再到业务反馈的端到端闭环,真正实现“以客户为中心”的服务运营。
5、数据一体化:以客户360°视图为核心,打通客户信息、工单记录、项目数据、产品详情、备件库存及各类业务单据(销售/采购订单、出入库单、收付款单等),实现跨系统数据实时同步,消除信息孤岛。
6、全球一体化:支持多语言、多时区、全球隐私合规(如GDPR),助力企业高效拓展国际市场。
关于随需而建
“帮我吧” 具备低零代码开发工具,通过拖拉拽操作,即可实现字段/实体/工作流/规则等的自定义设置与开发、低代码集成连接、自助式数据分析等能力。这意味着客户无需具备专业的编程知识,就能根据自身的复杂个性化需求快速搭建应用,同时也能满足未来发展的扩充需求,大大降低了企业的开发成本和时间成本。
关于智能
自大模型技术爆发以来,“帮我吧”全面重构原有智能服务体系,采用基于大模型的AI Agent架构,实现对客服、运维、管理等场景的深度赋能。新智能体系涵盖三大核心应用场景:
1、AI数字员工(Digital Worker):可自主执行工单创建、信息查询、故障预判、服务通知等任务,7×24小时在线,显著降低人工负荷。
2、AI坐席辅助(Copilot):在服务过程中实时推荐话术、知识、解决方案,提升坐席响应效率与服务质量。
3、AI数据洞察(Insight):自动分析服务数据,识别客户情绪、预测服务风险、挖掘业务改进点,为管理决策提供智能支持。
同时,平台构建了以AIGC知识库运营和大模型AI Agent引擎为支撑的智能底座,实现知识自动更新、模型持续训练,让系统“越用越聪明”,真正实现智能服务的自进化。
关于管理
此次升级的另一大突破,是“帮我吧”从“工具属性”向“管理属性”的跃迁。平台不再只是赋能一线人员的效率工具,而更是管理人员的运营及决策支撑平台。通过挖掘服务全链路数据,结合行业Know-how,反向驱动企业管理及运营的优化:
通过客户反馈优化产品设计;
借助服务数据指导营销策略;
利用备件使用情况完善库存与采购计划;
分析服务效率提升组织协同能力。
“1”个价值主张: 好服务就是新增长
优质的服务能够提升客户满意度,增加客户粘性,使客户更愿意选择企业的产品或服务,从而为企业带来持续的业务增长。同时,良好的服务口碑还能帮助企业吸引更多新客户,拓展市场份额,实现企业的可持续发展。
此次 “帮我吧” 品牌升级,是其在智能服务领域不断深耕的体现。相信凭借全新的品牌定位、强大的功能优势和明确的价值主张,“帮我吧” 将为更多企业提供更优质的智能服务管理解决方案,助力企业在激烈的市场竞争中实现新的增长。